Авторизация
Сброс пароля
Ели Пили. Объединили в одном приложении разные рестораны, удобную доставку еды и бронирование столов.
Заказчик: ООО "Флорентини"

Ели Пили. Экосистема ресторанов: итальянский Florentini, гастробар Чо Хотэли, уютный Чичико и рыбный Fish Point, объединённых единой программой лояльности. Мы создали для ЕлиПили мобильное приложение, которое объединяет все проекты, помогая заказать еду и забронировать стол в любом из ресторанов
1. Вводная задача от заказчика, проблематика, цели
— Заказчик
«Ели Пили» — несколько ресторанов, которые объединены единой программой лояльности и общим высоким подходом к сервису и классному гостевому опыту.
— Задачи и цели
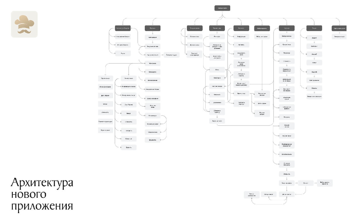
У проекта уже было мобильное приложение на коробочном решении, которое перестало выдерживать новые запросы бизнеса. Оно ограничивало развитие, был недоработанный UX и дизайн выглядел устаревшим и неудобным.
Команда решила отказаться от шаблонов и создать собственное приложение, которое объединит все рестораны и станет основным каналом коммуникации с гостями. Наша задача — спроектировать и сделать дизайн приложения с нуля: удобного, современного, масштабируемого и понятного пользователям, объединив в нём доставку, программу лояльности, отзывы, личный кабинет, новости и бронирование столиков. При этом важно сохранить индивидуальность каждого ресторана, визуально собрав их в единую экосистему.



2. Описание реализации кейса и творческого пути по поиску оптимального решения
Исследовали и анализировали
— Провели исследование ресторанов и конкурентов, чтобы понять ключевые пользовательские сценарии и сделать путь гостя максимально удобным.
— Спроектировали три основных сценария — для новых гостей, тех, кто изучает ресторан, и лояльных клиентов, чтобы каждый быстро достигал своей цели.
— Создали десятки интерактивных прототипов и на их основе согласовали логику экранов с заказчиком ещё до этапа дизайна.
Проектировали с заботой о пользователях
— Разработали универсальный визуальный стиль, который сохраняет индивидуальность каждого ресторана, но объединяет их в единую экосистему.
— Сделали онбординг с акцентом на заказ, бронирование и бонусы, чтобы пользователь сразу понимал ценность приложения.
— Детально проработали процесс заказа еды, минимизировали ошибки и сделали интерфейс интуитивным.
— В приложении реализована карта лояльности с тремя уровнями — обычная, золотая и VIP. Каждый уровень даёт свои привилегии и скидки, а карта действует при офлайн‑посещении ресторанов, тогда как кэшбэк работает для онлайн‑заказов.
— Прогрессивная шкала на экране наглядно показывает путь к следующему уровню, а уведомления о скоро сгорающих бонусах подталкивают перейти к актуальным предложениям и вовремя использовать накопления.
— Личный кабинет собирает всю важную информацию о госте в одном месте. Здесь можно проверить контактный номер, статус и карту лояльности для офлайн‑покупок, накопленные баллы, а также историю заказов с возможностью повторного оформления или оставления отзыва.
Вдохнули новую жизнь в экосистему
— Внедрили систему бронирования столиков с подтверждением, что повысило офлайн‑посещаемость и улучшило взаимодействие с гостями.
— Объединили в одном месте личный кабинет, программу лояльности и историю заказов, сделав управление всеми взаимодействиями с сервисом заметно удобнее.



3. Результаты сотрудничества
У «Ели Пили» появилось собственное мобильное приложение‑агрегатор с продуманным дизайном и понятной структурой экранов. Оно стало удобным инструментом для гостей и базой для дальнейшего развития экосистемы ресторанов.
Мы создали более 140 адаптивных экранов и UI‑кит из 120+ компонентов, чтобы упростить разработку и масштабирование продукта. От первых интервью до финальных макетов прошло около трёх месяцев, сейчас приложение проходит боевое тестирование, а команда уже отмечает, что стало проще проходить путь от выбора ресторана до оформления заказа.



4. Заключение
Этот проект сильно укрепил нашу экспертизу в food‑tech. Мы и так много работаем с ресторанами и сервисами доставки еды.
Кстати, в Рейтинге Рунета 2025 мы в Топ-10 компаний по разработке сервисов доставки.
Но здесь перед нами стоял новый вызов: глубоко проработать пользовательский опыт и создать архитектуру, объединяющую несколько ресторанов в единую экосистему.
Мы прошли путь от интервью и исследований до подробной дизайн‑системы и десятков интерактивных прототипов. Этот маршрут помог упростить разработку и снизить количество правок на дизайне.. Такой формат работы показал, как детальная проработка UX экономит время команды разработки и помогает бизнесу быстрее выходить на рынок с понятным продуктом для гостей.


