Авторизация
Сброс пароля
Как связка SMM и таргета превратила группу ВК в инструмент продаж станков художественной ковки
Заказчик: hudkovka.com
Страница кейса/результат: https://creative.bz/portfolio/cases/case-smm-i-target-reklama-stankov/

Кейс по SMM и таргету крупнейшего российского производителя профессионального кузнечного оборудования
1. Вводная задача от заказчика, проблематика, цели
Повысить узнаваемость бренда и увеличить поток заявок на станки «УЗОР-Н1» от частных мастеров и малого бизнеса через таргетированную рекламу и активное ведение сообщества во «ВКонтакте».
2. Описание реализации кейса и творческого пути по поиску оптимального решения
Предыстория
Сотрудничество с клиентом длится с декабря 2021 года. На первом этапе мы разработали диджитал-стратегию, обозначили точки роста и запустили контекстную рекламу в Яндекс.Директ на промышленное оборудование. Яндекс Директ показывал стабильные результаты, и клиент решил расширить маркетинговую активность.
В 2024 году клиент предложил передать ведение SMM на аутсорс за разумный бюджет.
На базе сообщества во «ВКонтакте» началась системная работа с контентом, вовлечением и подогревом аудитории — что стало логичным дополнением к текущим рекламным активностям.
Какие были сложности
- Низкая активность в сообществе — ВКонтакте не использовалась как точка продаж
- Не хватало отзывов и пользовательского контента
- Воронка продаж строилась на «холодных» лидах
- Низкий уровень доверия к продукту . Люди сомневаются, особенно когда речь идёт о дорогостоящих товарах. Это характерно для B2B-рынка.
Проделанные работы
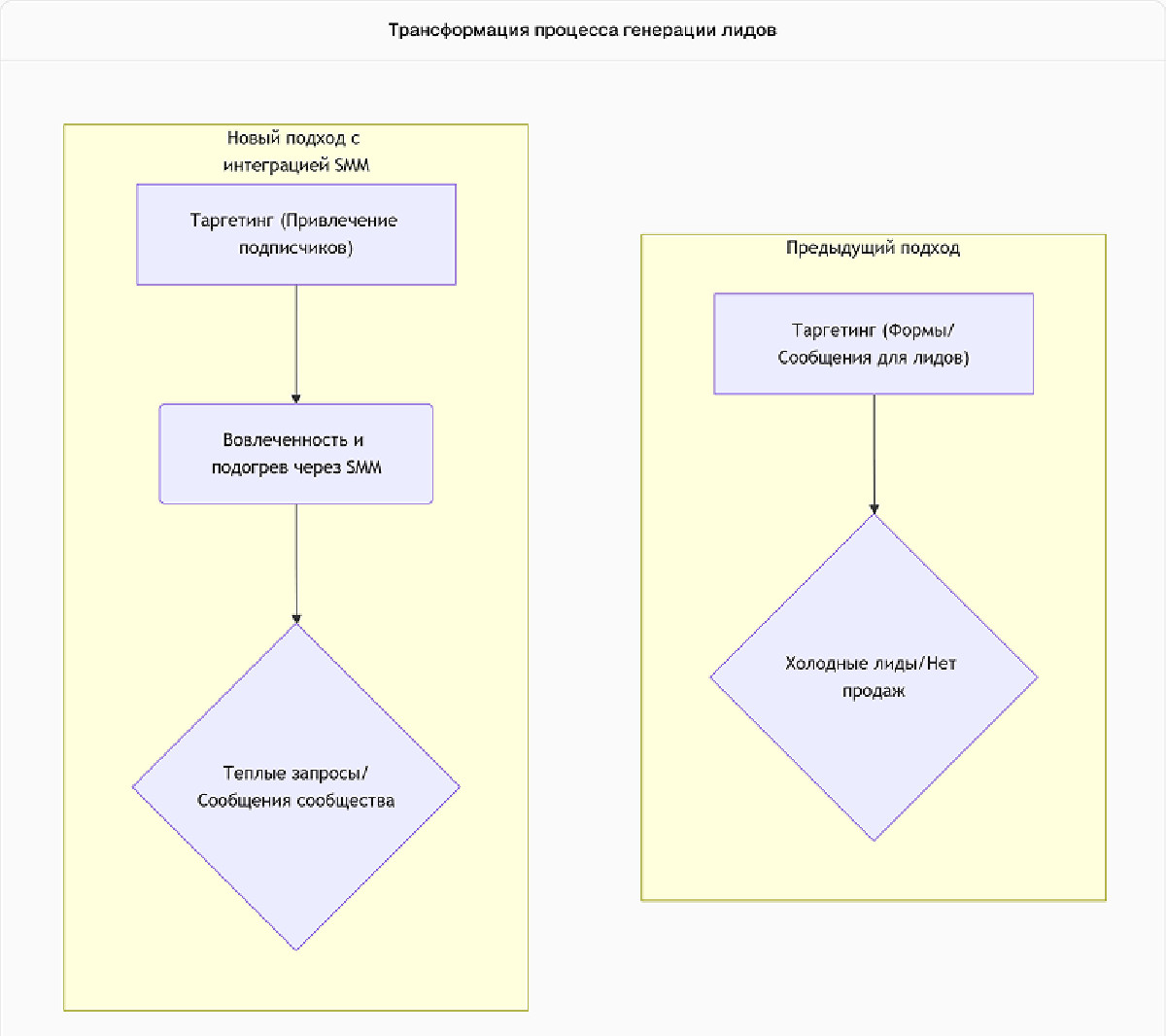
Стратегия: Мы выстроили связку: SMM как точка подогрева и доверия + таргет как генератор охвата и первичного трафика.
Группу ВКонтакте оформили под тему «бизнес с нуля», внедрили контент-план с полезными и продающими постами +(кейсы, отзывы, инструкции).
Заявки решено было собирать через сообщество — там пользователи активнее вступали в диалог, чем через прямые лид-формы.
Таргет ориентировали на мастеров, гаражное производство и малый бизнес, использовали видеорекламу с демонстрацией работы станка и запустили ретаргетинг по посетителям сайта и видео.
Такой подход дал более тёплые обращения и высокую вовлечённость.
Оформление и ведение сообщества
- Переоформлена группа ВКонтакте
- Разработан фирменный визуал
- Создан контент-план: посты с фокусом на «бизнес из гаража», окупаемость, идеи для старта своего дела
- Регулярная публикация: продающий, обучающий, репутационный контент
Таргетированная реклама
- Настроены кампании по интересам, поведению и поисковым запросам
- Тест более 10 креативов: баннеры, карусели, видео
- Постоянная оптимизация ставок и объявлений
- Запуск быстрых форм и квизов
Форматы объявлений и их задачи
- Посты с полезным контентом
Длинные тексты, рассказывающие об окупаемости, примерах работ, возможностях станка
Преимущества:
- Повышают доверие и прогревают аудиторию
- Формируют экспертный образ бренда
- Привлекают пользователей, которые «ещё думают», но готовы изучать тему
Короткие посты с призывом к действию
Лаконичные тексты + понятный оффер + кнопка
Преимущества:
- Мгновенный отклик
- Минимум отвлечений: фокус на конверсии
- Хорошо работают на тёплую аудиторию и в ремаркетинге
Широкоформатные видеообъявления
Размещение: VK/OK Видео + площадки (mail.ru Group)
На видео показывают станок в работе, процесс ковки, реальные результаты
Преимущества:
- Максимальная вовлечённость за счёт демонстрации продукта «в деле»
- Захватывают внимание в ленте и видеосервисах
- Увеличивают доверие и интерес к продукту даже у тех, кто никогда не интересовался ковкой
Итоги: как связка SMM и таргета превратила сообщество в инструмент продаж
Главный эффект кампании дал не один инструмент, а системная работа на стыке таргета и SMM.
Реклама привлекала внимание и трафик, а грамотное ведение сообщества — удерживало, подогревало и доводило до заявки.
Перешли от модели «купи сейчас» к двухступенчатой стратегии:
- Подписка и прогрев через контент
- Мягкое подведение к заявке
Такой подход позволил:
- выстроить естественное вовлечение аудитории;
- перейти от холодных лидов к тёплым и осознанным обращениям;
- сделать сообщество полноценной частью воронки продаж, а не просто витриной.
- Экономия ресурсов клиента — регулярный SMM-контент стал альтернативой найму штатного специалиста по рекламе (SMM) и обеспечив непрерывное присутствие весь год.
- Решение проблемы с отзывами — начали активно собирать контент от клиентов (фото, видео, тексты), которые оформлялись как отзывы и кейсы.
- Рост видеоконтента — стали снимать 4 видео в месяц вместо 1. Некоторые видео попадали в рекомендации и приносили охваты выше среднего.
- Вовлечение через комментарии — подписчики стали активнее писать в обсуждениях, в личку и задавать вопросы о ценах и комплектациях.



3. Результаты сотрудничества
- Стабильный поток обращений: 30 в месяц
- Охват почти 5 миллионов пользователей: 4 726 498
- Прирост аудитории сообщества: 5000 новых подписчиков
- Рост активности в рекламе: 4 433 взаимодействия (лайки, комментарии, сохранения, обсуждения)
- Заявки стали более тёплыми и осознанными, с высокой заинтересованностью и доверием к продукту

4. Заключение
SMM и таргет в отрыве друг от друга дают ограниченный результат.
Только при их синхронной работе можно построить устойчивый поток тёплых заявок, повысить доверие к продукту и увеличить конверсию без постоянного роста рекламного бюджета.


