Авторизация
Сброс пароля
Подняли долю бронирований из канала рассылок на 225% за год: как работает персонализация
Заказчик: Семейный курорт
Страница кейса/результат: https://cashcow.agency/cases/spa-otel

Проблема: коммуникация ведётся бессистемно, оформление рассылок не соответствует уровню отеля; нет выручки от канала рассылок (CRM-маркетинга). Решение: запустить системные рассылки в нескольких каналах; интегрировать сайт СРМ-системой (CRM); запустить формы сбора контактов для обогащения ба
1. Вводная задача от заказчика, проблематика, цели
О компании
Премиальный семейный курорт в Крыму. Основной акцент сделан на высококачественный отдых с широким спектром услуг: современная медицина, СПА, бассейны, пляжи, детские программы, анимация и разнообразные мероприятия. Ориентирован на аудиторию, стремящуюся сочетать отдых у моря с оздоровительными и культурными программами.
Вводные данные
У бренда уже собрана большая база адресов электронной почты и номеров телефонов. При этом структурированные коммуникации с клиентами не ведутся. Рассылками занимается один сотрудник. Сегментация клиентов неглубокая.
Триггерные сценарии не запущены. Массовые рассылки в канале имейл непостоянные — 2−4 в месяц по 30% пользователей. Дизайн и вёрстка не соответствуют уровню отеля 5*. По данным сквозной аналитики, в месяц с канала рассылок приходит не более 3−4 бронирований. Открытия держатся на уровне 16−22%, клики не превышают 5%. СМС-канал не используется для рассылок, только как сервисные сообщения.
Клиент хотел полностью передать нам организацию коммуникаций с аудиторией, чтобы запустить системные рассылки (CRM-маркетинг) под ключ.
Задача
Запустить канал рассылок (CRM-маркетинг):
- продумать мультиканальную коммуникационную стратегию и запустить регулярные рассылки;
- увеличить долю бронирований текущих клиентов с 0,6% до 1,95%.



2. Описание реализации кейса и творческого пути по поиску оптимального решения
Решение
1. Разработать дизайн-концепцию рассылок.
2. Подготовить сценарии рассылок.
3. Интегрировать систему управления данными (CDP-систему).
4. Запустить массовые и триггерные сценарии.
5. Расширить количество каналов коммуникаций.
6. Запустить формы сбора контактов на сайте.
Мария Селюкова, специалист по управлению клиентской базой (CRM-маркетолог) CashCow.agency.
«База клиентов отеля позволяла запустить массовые рассылки со старта работы. Мы начали делать А/Б-тесты ещё до того, как утвердили визуальную концепцию писем. Это позволило сразу видеть, на что клиенты реагируют лучше, и внедрять работающие инструменты в коммуникационную стратегию».
Этап 1. Интеграция сайта с платформой
Собрали референсы по конкурентам. Разработали концепцию, акцентируя внимание на высоком уровне сервиса отеля.
Особенности дизайна рассылок для бренда:
- спокойные тона;
- аккуратный, хорошо читаемый шрифт;
- в изображениях акцент на отдых, расслабление;
- использование ассоциаций с морем, солнцем, пляжем;
- gif-анимация.
Этап 2. Запуск имейл-рассылок
Все коммуникации мы глобально поделили на два направления:
Массовые рассылки. Уведомление клиентов о спецпредложениях; изменения и улучшения в отеле: новые зоны, расширение меню ресторана, обновление локаций, открытие аэропорта.
Продажи. Триггерные сценарии, основанные на поведении клиентов.
Триггерные и массовые рассылки выполняют разные бизнес-задачи и работают по противоположным принципам. Массовые отправляются вручную по сегментам. Они нужны для информирования об акциях и новостях. Триггерные отправляются автоматически в ответ на конкретное действие пользователя (регистрация, брошенная корзина) и персонализированы под его текущий контекст.
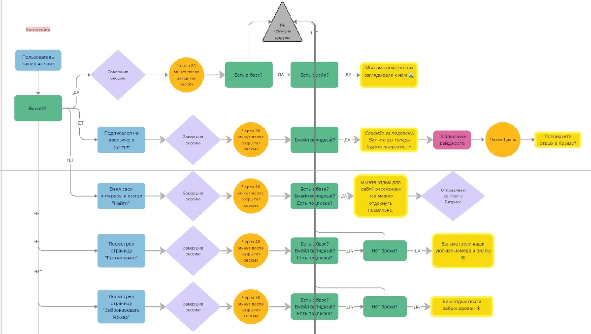
Это разделение позволяет одновременно охватить широкую аудиторию, при этом обеспечивает точечную, своевременную коммуникацию. На основе этого разделения мы продумали путь пользователя и создали общую карту рассылок.
Этап 3. Внедрение платформы клиентских данных (CDP-системы)
После подготовительных этапов мы интегрировали платформу клиентских данных (CDP-систему) с сайтом и с текущей СРМ-системой (CRM), чтобы отслеживать поведение покупателей и запустить триггерные рассылки.
Это позволило собрать всю базу на одной платформе, валидировать её, удалить дублирующиеся контакты и сегментировать аудиторию. Благодаря этому рассылки уходили наиболее релевантным контактам, повышалась конверсия и увеличивалась доля повторных покупок.
Этап 4. Запуск коммуникаций
Наладили выпуск регулярных коммуникации в каналах имейл и СМС. Прописали контент-план с имиджевыми, акционными, контентными, новостными и автоматическими сценариями для охвата всех сегментов.
В рассылках учитывается пол, наличие и количество детей, средний чек, география, сезон бронирования. Всё это позволяет создавать максимально персонализированные коммуникации.
Для гостей с детьми — описание развлекательных зон, аниматоров, детских тематических мероприятий, подростковый лагерь.
Для тех, кого интересует медицина и восстановление — рассылки о СПА-клинике, описание основных программ.
Для постоянных гостей — информация о спортивных мероприятиях, календарь событий и специальные предложения.
Павел Подколзин, ведущий специалист по управлению клиентской базой (CRM-маркетолог), стратег CashCow.agency.
«Такой подход к коммуникациям укрепляет доверие к бренду. Каждое предложение соответствует потребностям человека — это повышает лояльность и продажи. Клиенты знают, что рассылки будут полезными и более охотно открывают письма и СМС».
Массовые рассылки
Примеры массовых рассылок:
- сезонные мероприятия;
- поздравления с праздниками;
- новые зоны в отеле;
- календарь событий;
- дайджест акций.
Статистика по массовым рассылкам
Доставляемость (Delivery Rate): 99,43%
Открытия (Open Rate): 12,2%
Клики (Click Rate): 1,04%
Конверсия (Conversion Rate): 0,11%
Триггерные рассылки
В гостиничном бизнесе хорошо работают классические сценарии интернет-магазинов (e-commerce). Поэтому в первую очередь мы запустили семь цепочек с брошенным просмотром, которые срабатывают в зависимости от страницы сайта, которую посещал пользователь:
- главная страница;
- просмотр персональных вилл;
- детская инфраструктура;
- организация свадеб;
- оздоровление и релакс;
- страница с бронированием и так далее.
Остальные триггерные сценарии:
- погода в Крыму по сезонам — рассказываем о плюсах отдыха в разные сезоны, раскрываем особенности географии, интересные локации, закрываем частые возражения;
- лид-магниты (подарок) за контакты;
- конкурсы — письма с правилами, номером участника и результатами;
- приветственная цепочка — благодарность за подписку и краткое знакомство с отелем;
- день рождения — поздравления и скидки;
- годовщина бронирования — предложение отдохнуть ещё раз;
- опрос после проживания (NPS).
Статистика по триггерным рассылкам
Доставляемость (Delivery Rate): 96,82%
Открытия (Open Rate): 26,03%
Клики (Click Rate): 6,18%
Конверсия (Conversion Rate): 0,22%
Мария Селюкова, специалист по управлению клиентской базой (CRM-маркетолог) CashCow.agency.
«По аналитике видно, что триггерные рассылки работают в 2 раза эффективнее (0,11% против 0,22% конверсии). В целом на любом проекте автоматические коммуникации показывают лучшие показатели в сравнении с массовыми. Так как они отправляются в ответ на конкретное действие клиента, у них более высокая релевантность».
Этап 5. Подключение дополнительных каналов
После того как настроили стабильные рассылки по электронной почте и в СМС-канале, начали развивать другие каналы. Сначала делали массовые рассылки через Ватсап*, старались вовлекать «уснувших» через чат-бота. После замедления мессенджера большинство коммуникаций перевели в Телегам. Также активно набираем аудиторию в Макс и уже настроили там стабильные рассылки. Аудитория в мессенджере есть, клиенты реагируют на коммуникации хорошо.
Этап 6. Сбор контактов
Продумали стратегию сбора контактов с всплывающими окнами на сайте, формами захвата данных и нематериальными подарками (лид-магнитами) за контакт.
Создали и запустили 5 всплывающих окон (pop-up): тестировали разные гипотезы, проверяли механики. Сейчас работает три всплывающих окна, каждое из которых запускается на определённой странице:
при просмотре СПА-клиники — всплывающее окно с гайдом по восстановлению сил;
интересующимся детскими мероприятиями — предлагается скачать раскраску за контакты;
при просмотре инфраструктуры курорта — базовое всплывающее окно с выгодными предложениями.
Персонализация мотивирует клиента оставить контакты. После регистрации ему приходит письмо с подарком. С помощью таких механик мы не просто собираем базу, но и сегментируем её: у кого есть дети, кто интересовался оздоровлением и так далее.
Предновогодний конкурс
Одним из эффективных способов сбора контактов и обогащения аудитории телеграм-бота отеля стал предновогодний конкурс. С его помощью мы собрали 5 117 адресов электронной почты и 2 620 подписчиков в телеграм. В перспективе хотим трансформировать бот в консьерж-сервис. Чтобы он активно использовался не только для важных рассылок, но и при бронировании, записи в ресторан и прочих услугах.
Благодаря настроенным механикам и эффективной работе команды нам удалось увеличить базу в 1,3 раза.



3. Результаты сотрудничества
До начала работы:
- Нет стабильных рассылок через имейл-канал.
- Не развиты дополнительные каналы связи.
- База контактов не растёт.
- Доля бронирований из рассылок 0,6%.
После запуска канала рассылок
Запущены регулярные массовые рассылки и 21 триггерный сценарий в имейл-канале с конверсией 0,22% (в 2 раза больше, чем на массовых).
Запущены рассылки в Ватсап, Телеграм, СМС, Макс.
База подписанных на рассылки подписчиков увеличилась в 1,3 раза.
Доля бронирований из рассылок выросла до 1,95%



4. Заключение
Успешные коммуникации (CRM-маркетинг) строятся на нескольких аспектах: омниканальность, системность, регулярность, польза и приток базы. Касания с клиентами должны быть постоянными, но при этом рассылки ради рассылок — это плохая стратегия. Анализируйте результаты, тестируйте разные гипотезы и не перегружайте пользователей.


